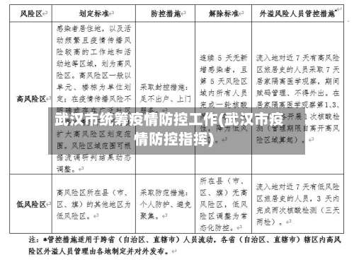
武汉市统筹疫情防控工作(武汉市疫情防控指挥)
本文目录一览:
- 〖壹〗 、武汉三镇挑灯夜战!1031.9万人合唱出抗击疫情最强音
- 〖贰〗、4月8日零时起,武汉市解除离汉离鄂通道管控
- 〖叁〗、武汉蔡甸区下沉干部“拧螺丝”绷紧疫情防控弦
- 〖肆〗 、武汉发布秋冬季疫情防护工作,这些重点你需要知道
- 〖伍〗、武昌区疾控中心:疾控体系提能升级,公共卫生强化支撑
武汉三镇挑灯夜战!1031.9万人合唱出抗击疫情最强音
〖壹〗、图:黄陂区采样点居民10人一组快速完成采样总结:武汉三镇的“挑灯夜战 ”不仅是医疗体系的应急能力展示 ,更是城市治理与全民凝聚力的生动写照 。1039万人的核酸采样数据背后,是无数医护人员的汗水、社区工作者的协调 、居民的配合,共同谱写了抗击疫情的最强音。


4月8日零时起,武汉市解除离汉离鄂通道管控
〖壹〗、月8日零时起 ,武汉市正式解除离汉离鄂通道管控措施,恢复对外交通,离汉人员凭湖北健康码“绿码”可安全有序流动。 具体内容如下:解除管控的时间与范围根据湖北省疫情防控指挥部通告,武汉市自4月8日零时起解除离汉离鄂通道管控措施 ,标志着武汉与湖北省内外交通全面恢复 。
〖贰〗、法律分析:4月8日零时起,武汉市正式解除离汉离鄂通道管控措施,有序恢复对外交通。突发事件应对工作实行预防为主 、预防与应急相结合的原则。国家建立重大突发事件风险评估体系 ,对可能发生的突发事件进行综合性评估,减少重大突发事件的发生,最大限度地减轻重大突发事件的影响。
〖叁〗、月8日武汉解封后 ,预计有5万余名旅客乘坐火车离汉,其中去往珠三角地区的旅客最为集中,约占离汉旅客总量的四成 。以下是具体信息:解封时间与背景:4月8日零时 ,武汉市正式解除离汉离鄂通道管控,结束了自1月23日开始的76天封城期。
〖肆〗、月8日零时起,武汉市解除离汉离鄂通道管控措施 ,这座被按下76天暂停键的英雄城市正式重启。政策背景“4月8日零时起,75个离汉卡点统一撤除,武汉市解除离汉离鄂通道管控措施 。”这一决定标志着武汉正式结束自1月23日以来的封城状态,交通 、生活秩序逐步恢复。
〖伍〗、湖北除武汉外于3月25日解除离鄂通道管控 ,武汉于4月8日解除离汉离鄂通道管控,标志着湖北抗疫取得重大阶段性胜利,开始全面重启。以下是具体信息:湖北除武汉外解除交通管控:3月25日零时起 ,湖北除武汉外解除交通管控 。
武汉蔡甸区下沉干部“拧螺丝 ”绷紧疫情防控弦
武汉市蔡甸区下沉干部通过持续强化防控措施、统筹复工复产,以“拧螺丝”式的精细管理绷紧疫情防控弦,确保防疫与发展两不误。下沉干部持续强化防控措施下沉工作组组长 、蔡甸街纪工委书记章杏霞在新庙村村委会强调“慎终如始 ,严密防控”,要求值守干部和志愿者对唯一出入口的进出人员严格检测体温和绿码。
武汉发布秋冬季疫情防护工作,这些重点你需要知道
武汉抽检冷冻海产品从业人员结果均为阴性:7月30日以来,境外返(来)汉人员16147人 ,其中集中隔离4547人,对境外人员隔离点参照“红区 ”标准管理 。7月30日以来,国内重点地区来(返)汉人员在“四站一场”申报登记12822人。
培训背景与目的:为应对秋冬季新冠疫情可能反弹带来的防控压力 ,提升护理人员应对突发公共卫生事件的处置能力,营造全院护理人员学知识、练本领、强技术 、夯基础的浓厚氛围,医院护理部和院感办积极响应湖北省卫生健康系统“大培训、大练兵、大督查”活动的号召,开展相关培训。
务必做好防护强化健康责任意识:坚持“多病 ”同防(新冠肺炎、流感等)和“人物地”同防 ,提升冬春季传染病防病意识 。保持良好卫生习惯:科学佩戴口罩 、勤洗手、常通风、保持一米以上社交距离。不接触 、不购买活禽,避免直接接触生鲜肉类水产食品,加工时生熟分开。
疫情中的温暖瞬间 (医护人员合影 ,展现了他们在疫情期间的团结与坚韧)在疫情期间,我们也见证了无数温暖瞬间。医护人员之间的互相鼓励和支持、患者康复后的感激之情、志愿者们的无私奉献 、社会各界的爱心捐赠……这些瞬间让我们感受到了人性的光辉和温暖 。
武汉疫情封城期间,防护主要依赖于个人和社区的共同努力。个人方面:戴口罩:在公共场所和外出时 ,务必佩戴医用口罩或更高级别的防护口罩,以减少病毒通过呼吸道传播的风险。勤洗手:使用肥皂和流动水洗手,或使用含酒精的手消毒剂 ,特别是在触摸公共物品或设施后,以及饭前便后 。
在武汉,应注意以下几点:关注当地疫情动态和政策 武汉是疫情的中心 ,因此在武汉的人应当密切关注当地政府发布的疫情动态和防控政策。及时了解疫情的最新情况,以便做出相应的防护措施。同时,遵守当地的防控规定,如佩戴口罩、保持社交距离等 ,确保自身和他人的安全 。
武昌区疾控中心:疾控体系提能升级,公共卫生强化支撑
〖壹〗、明确现代化疾控体系的定位与职责公共卫生安全已成为国家安全的重要组成部分,疾控体系应作为公共卫生体系的核心力量。疾控机构需主导国家公共卫生安全,发挥专业指导作用。当前存在的管理体制问题 ,如各级疾控机构权力有限 、职责脱节等,需通过理顺管理机制解决 。
〖贰〗、我国疫情防控体系是以政府主导、多部门协同 、全社会参与为核心的公共卫生系统,具备监测预警、应急处置、检验检测等职能 ,已建成全球规模最大的防控网络。体系架构与运行机制我国疫情防控体系以国家疾病预防控制局为核心,构建了中央至县四级疾控网络,整合医疗机构、基层卫生组织形成三级协同机制。
〖叁〗 、亿元投资预算的核心方向根据财政部文件及《“〖Fourteen〗、五”优质高效医疗卫生服务体系建设实施方案》 ,本轮投资聚焦以下领域:公共卫生体系强化:支持各省市疾病预防控制中心新建、扩建 、迁建及能力提升项目,构建覆盖城乡的公共卫生防护网 。

发表评论